Concerns: History of models
Purpose: Designing, deciding, informing
Scope: Implementation and Migration
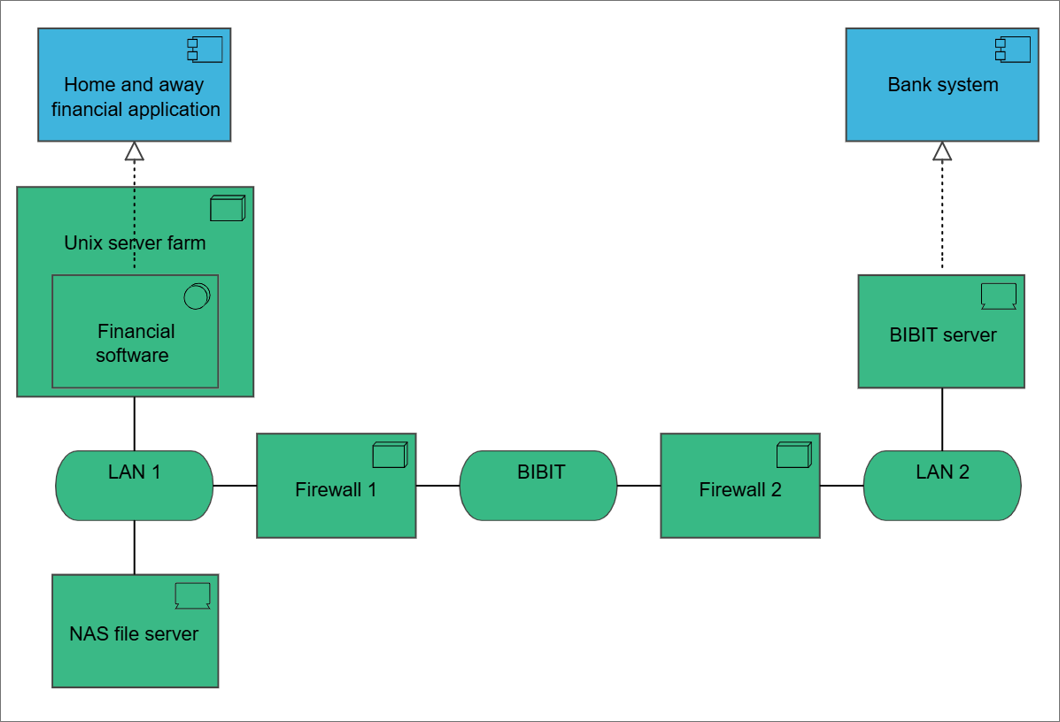
The migration viewpoint entails models and concepts that can be used for specifying the transition from an existing architecture to a desired architecture.