Concerns: Business-oriented results
Purpose: Designing, deciding
Scope: Strategy
The outcome realization viewpoint is used to show how the highest-level, business-oriented results are produced by the capabilities and underlying core elements.

Concerns: Business-oriented results
Purpose: Designing, deciding
Scope: Strategy
The outcome realization viewpoint is used to show how the highest-level, business-oriented results are produced by the capabilities and underlying core elements.

Concerns: Product development, value offered by the products of the enterprise
Purpose: Designing, deciding
Scope: Multiple layer/Multiple aspect
The product viewpoint depicts the value that these products offer to the customers or other external parties involved and shows the composition of one or more products in terms of the constituting (business, application, or technology) services, and the associated contract(s) or other agreements. It may also be used to show the interfaces (channels) through which this product is offered, and the events associated with the product. A product viewpoint is typically used in product development to design a product by composing existing services or by identifying which new services have to be created for this product, given the value a customer expects from it. It may then serve as input for business process architects and others that need to design the processes and ICT realizing these products.

Concerns: Architecture strategy and tactics, motivation
Purpose: Designing, deciding
Scope: Strategy
The resource map viewpoint allows the business architect to create a structured overview of the resources of the enterprise. A resource map typically shows two or three levels of resources across the entire enterprise. It can, for example, be used as a heat map to identify areas of investment. In some cases, a resource map may also show relationships between resources and the capabilities they are assigned to.
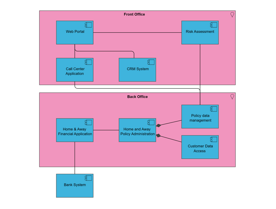
Concerns: Relationships and dependencies between applications, orchestration/choreography of services, consistency and completeness, reduction of complexity
Purpose: Designing
Scope: Multiple layer/Multiple aspect
The application cooperation viewpoint describes the relationships between applications components in terms of the information flows between them, or in terms of the services they offer and use. This viewpoint is typically used to create an overview of the application landscape of an organization. This viewpoint is also used to express the (internal) cooperation or orchestration of services that together support the execution of a business process.
Abstraction Level
Coherence, details
Layer
Application layer
Aspects
Behavior, active structure, passive structure

Concerns: Architecture vision and policies, motivation
Purpose: Deciding, informing
Scope: Implementation and Migration
A project viewpoint is primarily used to model the management of architecture change. The “architecture” of the migration process from an old situation (current state Enterprise Architecture) to a new desired situation (target state Enterprise Architecture) has significant consequences on the medium and long-term growth strategy and the subsequent decision-making process. Some of the issues that should be taken into account by the models designed in this viewpoint are:
Furthermore, there are several other governance aspects that might constrain the transformation process, such as internal and external cooperation, project portfolio management, project management (deliverables, goals, etc.), plateau planning, financial and legal aspects, etc.

Concerns: Structure of application platforms and how they relate to supporting technology
Purpose: Designing, deciding
Scope: Multiple layer/Multiple aspect
The implementation and deployment viewpoint shows how one or more applications are realized on the infrastructure. This comprises the mapping of applications and components onto artifacts, and the mapping of the information used by these applications and components onto the underlying storage infrastructure.

Concerns: History of models
Purpose: Designing, deciding, informing
Scope: Implementation and Migration
The migration viewpoint entails models and concepts that can be used for specifying the transition from an existing architecture to a desired architecture.
Concerns: Stability, security, dependencies, costs of the infrastructure
Purpose: Designing
Scope: Single layer/Multiple aspect
The technology viewpoint contains the software and hardware technology elements supporting the Application Layer, such as physical devices, networks, or system software (e.g., operating systems, databases, and middleware).
Concerns: Architecture vision and policies, motivation
Purpose: Deciding, informing
Scope: Multiple layer/Multiple aspect
The implementation and migration viewpoint is used to relate programs and projects to the parts of the architecture that they implement. This view allows modeling of the scope of programs, projects, project activities in terms of the plateaus that are realized or the individual architecture elements that are affected. In addition, the way the elements are affected may be indicated by annotating the relationships.
Furthermore, this viewpoint can be used in combination with the programs and projects viewpoint to support portfolio management:

Concerns: Dependencies, performance, scalability
Purpose: Designing
Scope: Multiple layer/Multiple aspect
The technology usage viewpoint shows how applications are supported by the software and hardware technology: the technology services are delivered by the devices; system software and networks are provided to the applications. This viewpoint plays an important role in the analysis of performance and scalability, since it relates the physical infrastructure to the logical world of applications. It is very useful in determining the performance and quality requirements on the infrastructure based on the demands of the various applications that use it.